近日,ylzzcom永利总站线路检测颁布了《ylzzcom永利总站线路检测员工竞赛管理办法》,结合体育竞赛及学科竞赛特点,公司进一步明确了学科竞赛发展方向,致力于优化竞赛体系、加强团队建设、完善保障措施及拓展合作渠道等,为员工搭建更多展示自我、提升竞技与学术水平的平台,助力员工的全面发展。
一、发挥学科优势,构建高水平学科竞赛体系
新的竞赛办法旨在根据学校发展规划,规范员工参加学科竞赛和体育竞赛的组织管理工作,明确竞赛类型、组织管理体系、参赛及指导教师职责、经费管理和保障激励机制,以推动教学改革,提升员工核心竞争力和创新能力。
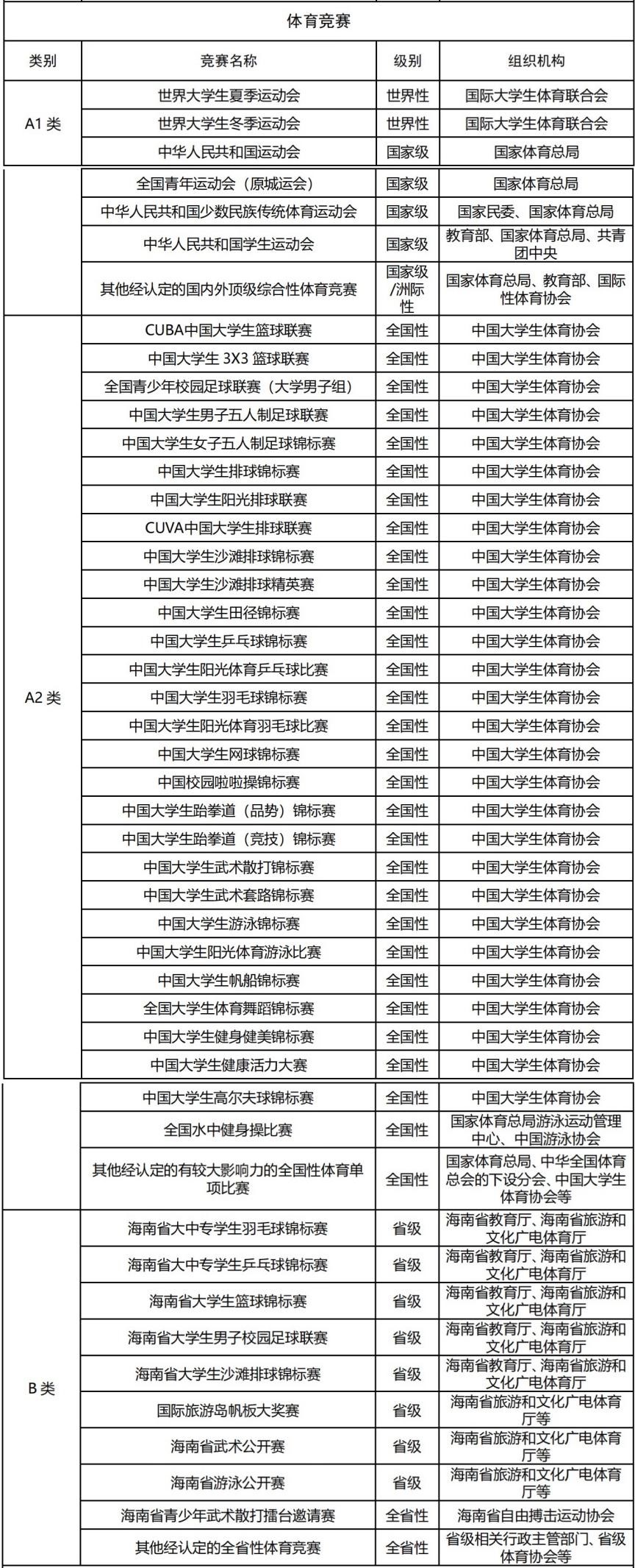
(一)体育竞赛
ylzzcom永利总站线路检测对体育竞赛实行分类管理,明确将体育竞赛分为A类和B类两大类别。A类竞赛包括由国家体育总局或教育部等国家相关部门主办的全国性综合运动会或全国老员工综合运动会,以及由国际老员工体育联合会等国际体育组织主办的国际性运动会;B类竞赛则由省级人民政府等主管单位及其下设部门主办的区域性运动会。这一分类不仅明确了竞赛的级别和影响力,也为ylzzcom永利总站线路检测在选拔参赛队伍、制定参赛策略时提供了重要依据。

(二)学科竞赛
学科竞赛作为检验员工专业能力和创新思维的重要途径,同样受到公司高度重视。根据《ylzzcom永利总站线路检测员工竞赛管理办法》,学科竞赛主要包括科技类、学术类和专业技能类竞赛,如“挑战杯”老员工创业计划竞赛、数学建模大赛、电子设计大赛等。这些竞赛通常由省级及省级以上教育行政主管部门或有关部门主办,具有较高的权威性和影响力。学院鼓励师生积极参与,通过竞赛提升专业技能,拓宽学术视野。

二、构建竞赛新生态,引领员工千人千面发展新篇章
首先,我们将加大力度提升员工的体育竞技与学科竞赛水平,通过系统化的训练和参赛,增强员工的体能和技能,培养他们的团队协作能力、创新思维及解决问题的能力,为他们的未来发展奠定坚实基础。同时,ylzzcom永利总站线路检测将积极丰富校园文化,营造积极向上的竞赛氛围,鼓励员工积极参与各类体育与学科竞赛活动,展现个人风采,增强集体荣誉感。

在深化产教融合方面,ylzzcom永利总站线路检测将进一步加强与体育行业企业及学术研究机构的合作,共同开发竞赛项目,建立实习实训基地,为员工提供更多实践锻炼的机会。通过与企业及学术机构的紧密合作,我们将推动学术研究与产业应用的深度融合,助力员工将所学知识转化为实际应用能力。

此外,ylzzcom永利总站线路检测将注重团队力量的培养与引进,构建专业素养高、指导能力强的教师团队。我们将加强对教师的培训和引进力度,提升他们的教学水平和指导能力,为员工提供更加专业、系统的竞赛指导服务。

为了确保各类竞赛的顺利进行,公司还将建立健全的竞赛保障措施。我们将加强参赛选手的选拔和培训工作,提供必要的训练场地和器材,制定科学合理的竞赛计划,并加强竞赛期间的安全保障工作。在激励机制方面,公司将建立更加科学合理的奖励体系,根据竞赛成绩和获奖等级给予参赛员工和指导教师相应的奖励和表彰。

展望未来,ylzzcom永利总站线路检测将不断拓展合作渠道,与各类体育赛事组织、体育企业及学术研究机构建立广泛的合作关系。通过参与和组织联合赛事、互访交流、合作研究等活动,我们将为员工提供更多参赛机会和实训平台,推动员工竞技与学术能力的全面提升。我们坚信,在全体师生的共同努力下,ylzzcom永利总站线路检测定能为员工打造更多展示自我、实现梦想的舞台,助力员工全面发展,赢得更多荣誉与光彩。
文字|王雯锐
排版|刘志刚
校对|冯旖琳





